Logging HOWTO

Author:Vinay Sajip <vinay_sajip at red-dove dot com>

Basic Logging Tutorial

Logging is a means of tracking events that happen when some software runs. The software’s developer adds logging calls to their code to indicate that certain events have occurred. An event is described by a descriptive message which can optionally contain variable data (i.e. data that is potentially different for each occurrence of the event). Events also have an importance which the developer ascribes to the event; the importance can also be called the level or severity.

When to use logging

Logging provides a set of convenience functions for simple logging usage. These are debug(), info(), warning(), error() and critical(). To determine when to use logging, see the table below, which states, for each of a set of common tasks, the best tool to use for it.

Task you want to perform The best tool for the task
Display console output for ordinary usage of a command line script or program print()
Report events that occur during normal operation of a program (e.g. for status monitoring or fault investigation) logging.info() (or logging.debug() for very detailed output for diagnostic purposes)
Issue a warning regarding a particular runtime event

warnings.warn() in library code if the issue is avoidable and the client application should be modified to eliminate the warning

logging.warning() if there is nothing the client application can do about the situation, but the event should still be noted

Report an error regarding a particular runtime event Raise an exception
Report suppression of an error without raising an exception (e.g. error handler in a long-running server process) logging.error(), logging.exception() or logging.critical() as appropriate for the specific error and application domain

The logging functions are named after the level or severity of the events they are used to track. The standard levels and their applicability are described below (in increasing order of severity):

Level When it’s used
DEBUG Detailed information, typically of interest only when diagnosing problems.
INFO Confirmation that things are working as expected.
WARNING An indication that something unexpected happened, or indicative of some problem in the near future (e.g. ‘disk space low’). The software is still working as expected.
ERROR Due to a more serious problem, the software has not been able to perform some function.
CRITICAL A serious error, indicating that the program itself may be unable to continue running.

The default level is WARNING, which means that only events of this level and above will be tracked, unless the logging package is configured to do otherwise.

Events that are tracked can be handled in different ways. The simplest way of handling tracked events is to print them to the console. Another common way is to write them to a disk file.

A simple example

A very simple example is:

import logging
logging.warning('Watch out!')  # will print a message to the console
logging.info('I told you so')  # will not print anything

If you type these lines into a script and run it, you’ll see:

WARNING:root:Watch out!

printed out on the console. The INFO message doesn’t appear because the default level is WARNING. The printed message includes the indication of the level and the description of the event provided in the logging call, i.e. ‘Watch out!’. Don’t worry about the ‘root’ part for now: it will be explained later. The actual output can be formatted quite flexibly if you need that; formatting options will also be explained later.

Logging to a file

A very common situation is that of recording logging events in a file, so let’s look at that next. Be sure to try the following in a newly-started Python interpreter, and don’t just continue from the session described above:

import logging
logging.basicConfig(filename='example.log',level=logging.DEBUG)
logging.debug('This message should go to the log file')
logging.info('So should this')
logging.warning('And this, too')

And now if we open the file and look at what we have, we should find the log messages:

DEBUG:root:This message should go to the log file
INFO:root:So should this
WARNING:root:And this, too

This example also shows how you can set the logging level which acts as the threshold for tracking. In this case, because we set the threshold to DEBUG, all of the messages were printed.

If you want to set the logging level from a command-line option such as:

--log=INFO

and you have the value of the parameter passed for --log in some variable loglevel, you can use:

getattr(logging, loglevel.upper())

to get the value which you’ll pass to basicConfig() via the level argument. You may want to error check any user input value, perhaps as in the following example:

# assuming loglevel is bound to the string value obtained from the
# command line argument. Convert to upper case to allow the user to
# specify --log=DEBUG or --log=debug
numeric_level = getattr(logging, loglevel.upper(), None)
if not isinstance(numeric_level, int):
    raise ValueError('Invalid log level: %s' % loglevel)
logging.basicConfig(level=numeric_level, ...)

The call to basicConfig() should come before any calls to debug(), info() etc. As it’s intended as a one-off simple configuration facility, only the first call will actually do anything: subsequent calls are effectively no-ops.

If you run the above script several times, the messages from successive runs are appended to the file example.log. If you want each run to start afresh, not remembering the messages from earlier runs, you can specify the filemode argument, by changing the call in the above example to:

logging.basicConfig(filename='example.log', filemode='w', level=logging.DEBUG)

The output will be the same as before, but the log file is no longer appended to, so the messages from earlier runs are lost.

Logging from multiple modules

If your program consists of multiple modules, here’s an example of how you could organize logging in it:

# myapp.py
import logging
import mylib

def main():
    logging.basicConfig(filename='myapp.log', level=logging.INFO)
    logging.info('Started')
    mylib.do_something()
    logging.info('Finished')

if __name__ == '__main__':
    main()
# mylib.py
import logging

def do_something():
    logging.info('Doing something')

If you run myapp.py, you should see this in myapp.log:

INFO:root:Started
INFO:root:Doing something
INFO:root:Finished

which is hopefully what you were expecting to see. You can generalize this to multiple modules, using the pattern in mylib.py. Note that for this simple usage pattern, you won’t know, by looking in the log file, where in your application your messages came from, apart from looking at the event description. If you want to track the location of your messages, you’ll need to refer to the documentation beyond the tutorial level – see Advanced Logging Tutorial.

Logging variable data

To log variable data, use a format string for the event description message and append the variable data as arguments. For example:

import logging
logging.warning('%s before you %s', 'Look', 'leap!')

will display:

WARNING:root:Look before you leap!

As you can see, merging of variable data into the event description message uses the old, %-style of string formatting. This is for backwards compatibility: the logging package pre-dates newer formatting options such as str.format() and string.Template. These newer formatting options are supported, but exploring them is outside the scope of this tutorial: see Using particular formatting styles throughout your application for more information.

Changing the format of displayed messages

To change the format which is used to display messages, you need to specify the format you want to use:

import logging
logging.basicConfig(format='%(levelname)s:%(message)s', level=logging.DEBUG)
logging.debug('This message should appear on the console')
logging.info('So should this')
logging.warning('And this, too')

which would print:

DEBUG:This message should appear on the console
INFO:So should this
WARNING:And this, too

Notice that the ‘root’ which appeared in earlier examples has disappeared. For a full set of things that can appear in format strings, you can refer to the documentation for LogRecord attributes, but for simple usage, you just need the levelname (severity), message (event description, including variable data) and perhaps to display when the event occurred. This is described in the next section.

Displaying the date/time in messages

To display the date and time of an event, you would place ‘%(asctime)s’ in your format string:

import logging
logging.basicConfig(format='%(asctime)s %(message)s')
logging.warning('is when this event was logged.')

which should print something like this:

2010-12-12 11:41:42,612 is when this event was logged.

The default format for date/time display (shown above) is like ISO8601 or RFC 3339. If you need more control over the formatting of the date/time, provide a datefmt argument to basicConfig, as in this example:

import logging
logging.basicConfig(format='%(asctime)s %(message)s', datefmt='%m/%d/%Y %I:%M:%S %p')
logging.warning('is when this event was logged.')

which would display something like this:

12/12/2010 11:46:36 AM is when this event was logged.

The format of the datefmt argument is the same as supported by time.strftime().

Next Steps

That concludes the basic tutorial. It should be enough to get you up and running with logging. There’s a lot more that the logging package offers, but to get the best out of it, you’ll need to invest a little more of your time in reading the following sections. If you’re ready for that, grab some of your favourite beverage and carry on.

If your logging needs are simple, then use the above examples to incorporate logging into your own scripts, and if you run into problems or don’t understand something, please post a question on the comp.lang.python Usenet group (available at https://groups.google.com/group/comp.lang.python) and you should receive help before too long.

Still here? You can carry on reading the next few sections, which provide a slightly more advanced/in-depth tutorial than the basic one above. After that, you can take a look at the Logging Cookbook.

Advanced Logging Tutorial

The logging library takes a modular approach and offers several categories of components: loggers, handlers, filters, and formatters.

  • Loggers expose the interface that application code directly uses.
  • Handlers send the log records (created by loggers) to the appropriate destination.
  • Filters provide a finer grained facility for determining which log records to output.
  • Formatters specify the layout of log records in the final output.

Log event information is passed between loggers, handlers, filters and formatters in a LogRecord instance.

Logging is performed by calling methods on instances of the Logger class (hereafter called loggers). Each instance has a name, and they are conceptually arranged in a namespace hierarchy using dots (periods) as separators. For example, a logger named ‘scan’ is the parent of loggers ‘scan.text’, ‘scan.html’ and ‘scan.pdf’. Logger names can be anything you want, and indicate the area of an application in which a logged message originates.

A good convention to use when naming loggers is to use a module-level logger, in each module which uses logging, named as follows:

logger = logging.getLogger(__name__)

This means that logger names track the package/module hierarchy, and it’s intuitively obvious where events are logged just from the logger name.

The root of the hierarchy of loggers is called the root logger. That’s the logger used by the functions debug(), info(), warning(), error() and critical(), which just call the same-named method of the root logger. The functions and the methods have the same signatures. The root logger’s name is printed as ‘root’ in the logged output.

It is, of course, possible to log messages to different destinations. Support is included in the package for writing log messages to files, HTTP GET/POST locations, email via SMTP, generic sockets, queues, or OS-specific logging mechanisms such as syslog or the Windows NT event log. Destinations are served by handler classes. You can create your own log destination class if you have special requirements not met by any of the built-in handler classes.

By default, no destination is set for any logging messages. You can specify a destination (such as console or file) by using basicConfig() as in the tutorial examples. If you call the functions debug(), info(), warning(), error() and critical(), they will check to see if no destination is set; and if one is not set, they will set a destination of the console (sys.stderr) and a default format for the displayed message before delegating to the root logger to do the actual message output.

The default format set by basicConfig() for messages is:

severity:logger name:message

You can change this by passing a format string to basicConfig() with the format keyword argument. For all options regarding how a format string is constructed, see Formatter Objects.

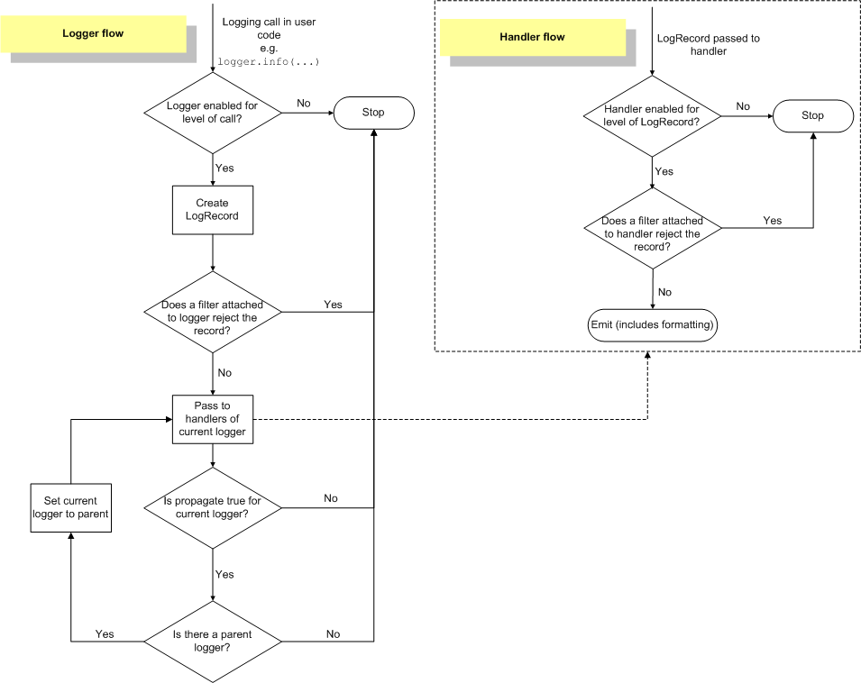
Logging Flow

The flow of log event information in loggers and handlers is illustrated in the following diagram.

../_images/logging_flow.png

Loggers

Logger objects have a threefold job. First, they expose several methods to application code so that applications can log messages at runtime. Second, logger objects determine which log messages to act upon based upon severity (the default filtering facility) or filter objects. Third, logger objects pass along relevant log messages to all interested log handlers.

The most widely used methods on logger objects fall into two categories: configuration and message sending.

These are the most common configuration methods:

  • Logger.setLevel() specifies the lowest-severity log message a logger will handle, where debug is the lowest built-in severity level and critical is the highest built-in severity. For example, if the severity level is INFO, the logger will handle only INFO, WARNING, ERROR, and CRITICAL messages and will ignore DEBUG messages.
  • Logger.addHandler() and Logger.removeHandler() add and remove handler objects from the logger object. Handlers are covered in more detail in Handlers.
  • Logger.addFilter() and Logger.removeFilter() add and remove filter objects from the logger object. Filters are covered in more detail in Filter Objects.

You don’t need to always call these methods on every logger you create. See the last two paragraphs in this section.

With the logger object configured, the following methods create log messages:

  • Logger.debug(), Logger.info(), Logger.warning(), Logger.error(), and Logger.critical() all create log records with a message and a level that corresponds to their respective method names. The message is actually a format string, which may contain the standard string substitution syntax of %s, %d, %f, and so on. The rest of their arguments is a list of objects that correspond with the substitution fields in the message. With regard to **kwargs, the logging methods care only about a keyword of exc_info and use it to determine whether to log exception information.
  • Logger.exception() creates a log message similar to Logger.error(). The difference is that Logger.exception() dumps a stack trace along with it. Call this method only from an exception handler.
  • Logger.log() takes a log level as an explicit argument. This is a little more verbose for logging messages than using the log level convenience methods listed above, but this is how to log at custom log levels.

getLogger() returns a reference to a logger instance with the specified name if it is provided, or root if not. The names are period-separated hierarchical structures. Multiple calls to getLogger() with the same name will return a reference to the same logger object. Loggers that are further down in the hierarchical list are children of loggers higher up in the list. For example, given a logger with a name of foo, loggers with names of foo.bar, foo.bar.baz, and foo.bam are all descendants of foo.

Loggers have a concept of effective level. If a level is not explicitly set on a logger, the level of its parent is used instead as its effective level. If the parent has no explicit level set, its parent is examined, and so on - all ancestors are searched until an explicitly set level is found. The root logger always has an explicit level set (WARNING by default). When deciding whether to process an event, the effective level of the logger is used to determine whether the event is passed to the logger’s handlers.

Child loggers propagate messages up to the handlers associated with their ancestor loggers. Because of this, it is unnecessary to define and configure handlers for all the loggers an application uses. It is sufficient to configure handlers for a top-level logger and create child loggers as needed. (You can, however, turn off propagation by setting the propagate attribute of a logger to False.)

Handlers

Handler objects are responsible for dispatching the appropriate log messages (based on the log messages’ severity) to the handler’s specified destination. Logger objects can add zero or more handler objects to themselves with an addHandler() method. As an example scenario, an application may want to send all log messages to a log file, all log messages of error or higher to stdout, and all messages of critical to an email address. This scenario requires three individual handlers where each handler is responsible for sending messages of a specific severity to a specific location.

The standard library includes quite a few handler types (see Useful Handlers); the tutorials use mainly StreamHandler and FileHandler in its examples.

There are very few methods in a handler for application developers to concern themselves with. The only handler methods that seem relevant for application developers who are using the built-in handler objects (that is, not creating custom handlers) are the following configuration methods:

  • The setLevel() method, just as in logger objects, specifies the lowest severity that will be dispatched to the appropriate destination. Why are there two setLevel() methods? The level set in the logger determines which severity of messages it will pass to its handlers. The level set in each handler determines which messages that handler will send on.
  • setFormatter() selects a Formatter object for this handler to use.
  • addFilter() and removeFilter() respectively configure and deconfigure filter objects on handlers.

Application code should not directly instantiate and use instances of Handler. Instead, the Handler class is a base class that defines the interface that all handlers should have and establishes some default behavior that child classes can use (or override).

Formatters

Formatter objects configure the final order, structure, and contents of the log message. Unlike the base logging.Handler class, application code may instantiate formatter classes, although you could likely subclass the formatter if your application needs special behavior. The constructor takes three optional arguments – a message format string, a date format string and a style indicator.

logging.Formatter.__init__(fmt=None, datefmt=None, style='%')

If there is no message format string, the default is to use the raw message. If there is no date format string, the default date format is:

%Y-%m-%d %H:%M:%S

with the milliseconds tacked on at the end. The style is one of %, ‘{‘ or ‘$’. If one of these is not specified, then ‘%’ will be used.

If the style is ‘%’, the message format string uses %(<dictionary key>)s styled string substitution; the possible keys are documented in LogRecord attributes. If the style is ‘{‘, the message format string is assumed to be compatible with str.format() (using keyword arguments), while if the style is ‘$’ then the message format string should conform to what is expected by string.Template.substitute().

Changed in version 3.2: Added the style parameter.

The following message format string will log the time in a human-readable format, the severity of the message, and the contents of the message, in that order:

'%(asctime)s - %(levelname)s - %(message)s'

Formatters use a user-configurable function to convert the creation time of a record to a tuple. By default, time.localtime() is used; to change this for a particular formatter instance, set the converter attribute of the instance to a function with the same signature as time.localtime() or time.gmtime(). To change it for all formatters, for example if you want all logging times to be shown in GMT, set the converter attribute in the Formatter class (to time.gmtime for GMT display).

Configuring Logging

Programmers can configure logging in three ways:

  1. Creating loggers, handlers, and formatters explicitly using Python code that calls the configuration methods listed above.
  2. Creating a logging config file and reading it using the fileConfig() function.
  3. Creating a dictionary of configuration information and passing it to the dictConfig() function.

For the reference documentation on the last two options, see Configuration functions. The following example configures a very simple logger, a console handler, and a simple formatter using Python code:

import logging

# create logger
logger = logging.getLogger('simple_example')
logger.setLevel(logging.DEBUG)

# create console handler and set level to debug
ch = logging.StreamHandler()
ch.setLevel(logging.DEBUG)

# create formatter
formatter = logging.Formatter('%(asctime)s - %(name)s - %(levelname)s - %(message)s')

# add formatter to ch
ch.setFormatter(formatter)

# add ch to logger
logger.addHandler(ch)

# 'application' code
logger.debug('debug message')
logger.info('info message')
logger.warn('warn message')
logger.error('error message')
logger.critical('critical message')

Running this module from the command line produces the following output:

$ python simple_logging_module.py
2005-03-19 15:10:26,618 - simple_example - DEBUG - debug message
2005-03-19 15:10:26,620 - simple_example - INFO - info message
2005-03-19 15:10:26,695 - simple_example - WARNING - warn message
2005-03-19 15:10:26,697 - simple_example - ERROR - error message
2005-03-19 15:10:26,773 - simple_example - CRITICAL - critical message

The following Python module creates a logger, handler, and formatter nearly identical to those in the example listed above, with the only difference being the names of the objects:

import logging
import logging.config

logging.config.fileConfig('logging.conf')

# create logger
logger = logging.getLogger('simpleExample')

# 'application' code
logger.debug('debug message')
logger.info('info message')
logger.warn('warn message')
logger.error('error message')
logger.critical('critical message')

Here is the logging.conf file:

[loggers]
keys=root,simpleExample

[handlers]
keys=consoleHandler

[formatters]
keys=simpleFormatter

[logger_root]
level=DEBUG
handlers=consoleHandler

[logger_simpleExample]
level=DEBUG
handlers=consoleHandler
qualname=simpleExample
propagate=0

[handler_consoleHandler]
class=StreamHandler
level=DEBUG
formatter=simpleFormatter
args=(sys.stdout,)

[formatter_simpleFormatter]
format=%(asctime)s - %(name)s - %(levelname)s - %(message)s
datefmt=

The output is nearly identical to that of the non-config-file-based example:

$ python simple_logging_config.py
2005-03-19 15:38:55,977 - simpleExample - DEBUG - debug message
2005-03-19 15:38:55,979 - simpleExample - INFO - info message
2005-03-19 15:38:56,054 - simpleExample - WARNING - warn message
2005-03-19 15:38:56,055 - simpleExample - ERROR - error message
2005-03-19 15:38:56,130 - simpleExample - CRITICAL - critical message

You can see that the config file approach has a few advantages over the Python code approach, mainly separation of configuration and code and the ability of noncoders to easily modify the logging properties.

Warning

The fileConfig() function takes a default parameter, disable_existing_loggers, which defaults to True for reasons of backward compatibility. This may or may not be what you want, since it will cause any loggers existing before the fileConfig() call to be disabled unless they (or an ancestor) are explicitly named in the configuration. Please refer to the reference documentation for more information, and specify False for this parameter if you wish.

The dictionary passed to dictConfig() can also specify a Boolean value with key disable_existing_loggers, which if not specified explicitly in the dictionary also defaults to being interpreted as True. This leads to the logger-disabling behaviour described above, which may not be what you want - in which case, provide the key explicitly with a value of False.

Note that the class names referenced in config files need to be either relative to the logging module, or absolute values which can be resolved using normal import mechanisms. Thus, you could use either WatchedFileHandler (relative to the logging module) or mypackage.mymodule.MyHandler (for a class defined in package mypackage and module mymodule, where mypackage is available on the Python import path).

In Python 3.2, a new means of configuring logging has been introduced, using dictionaries to hold configuration information. This provides a superset of the functionality of the config-file-based approach outlined above, and is the recommended configuration method for new applications and deployments. Because a Python dictionary is used to hold configuration information, and since you can populate that dictionary using different means, you have more options for configuration. For example, you can use a configuration file in JSON format, or, if you have access to YAML processing functionality, a file in YAML format, to populate the configuration dictionary. Or, of course, you can construct the dictionary in Python code, receive it in pickled form over a socket, or use whatever approach makes sense for your application.

Here’s an example of the same configuration as above, in YAML format for the new dictionary-based approach:

version: 1
formatters:
  simple:
    format: '%(asctime)s - %(name)s - %(levelname)s - %(message)s'
handlers:
  console:
    class: logging.StreamHandler
    level: DEBUG
    formatter: simple
    stream: ext://sys.stdout
loggers:
  simpleExample:
    level: DEBUG
    handlers: [console]
    propagate: no
root:
  level: DEBUG
  handlers: [console]

For more information about logging using a dictionary, see Configuration functions.

What happens if no configuration is provided

If no logging configuration is provided, it is possible to have a situation where a logging event needs to be output, but no handlers can be found to output the event. The behaviour of the logging package in these circumstances is dependent on the Python version.

For versions of Python prior to 3.2, the behaviour is as follows:

  • If logging.raiseExceptions is False (production mode), the event is silently dropped.
  • If logging.raiseExceptions is True (development mode), a message ‘No handlers could be found for logger X.Y.Z’ is printed once.

In Python 3.2 and later, the behaviour is as follows:

  • The event is output using a ‘handler of last resort’, stored in logging.lastResort. This internal handler is not associated with any logger, and acts like a StreamHandler which writes the event description message to the current value of sys.stderr (therefore respecting any redirections which may be in effect). No formatting is done on the message - just the bare event description message is printed. The handler’s level is set to WARNING, so all events at this and greater severities will be output.

To obtain the pre-3.2 behaviour, logging.lastResort can be set to None.

Configuring Logging for a Library

When developing a library which uses logging, you should take care to document how the library uses logging - for example, the names of loggers used. Some consideration also needs to be given to its logging configuration. If the using application does not use logging, and library code makes logging calls, then (as described in the previous section) events of severity WARNING and greater will be printed to sys.stderr. This is regarded as the best default behaviour.

If for some reason you don’t want these messages printed in the absence of any logging configuration, you can attach a do-nothing handler to the top-level logger for your library. This avoids the message being printed, since a handler will be always be found for the library’s events: it just doesn’t produce any output. If the library user configures logging for application use, presumably that configuration will add some handlers, and if levels are suitably configured then logging calls made in library code will send output to those handlers, as normal.

A do-nothing handler is included in the logging package: NullHandler (since Python 3.1). An instance of this handler could be added to the top-level logger of the logging namespace used by the library (if you want to prevent your library’s logged events being output to sys.stderr in the absence of logging configuration). If all logging by a library foo is done using loggers with names matching ‘foo.x’, ‘foo.x.y’, etc. then the code:

import logging
logging.getLogger('foo').addHandler(logging.NullHandler())

should have the desired effect. If an organisation produces a number of libraries, then the logger name specified can be ‘orgname.foo’ rather than just ‘foo’.

Note

It is strongly advised that you do not add any handlers other than NullHandler to your library’s loggers. This is because the configuration of handlers is the prerogative of the application developer who uses your library. The application developer knows their target audience and what handlers are most appropriate for their application: if you add handlers ‘under the hood’, you might well interfere with their ability to carry out unit tests and deliver logs which suit their requirements.

Logging Levels

The numeric values of logging levels are given in the following table. These are primarily of interest if you want to define your own levels, and need them to have specific values relative to the predefined levels. If you define a level with the same numeric value, it overwrites the predefined value; the predefined name is lost.

Level Numeric value
CRITICAL 50
ERROR 40
WARNING 30
INFO 20
DEBUG 10
NOTSET 0

Levels can also be associated with loggers, being set either by the developer or through loading a saved logging configuration. When a logging method is called on a logger, the logger compares its own level with the level associated with the method call. If the logger’s level is higher than the method call’s, no logging message is actually generated. This is the basic mechanism controlling the verbosity of logging output.

Logging messages are encoded as instances of the LogRecord class. When a logger decides to actually log an event, a LogRecord instance is created from the logging message.

Logging messages are subjected to a dispatch mechanism through the use of handlers, which are instances of subclasses of the Handler class. Handlers are responsible for ensuring that a logged message (in the form of a LogRecord) ends up in a particular location (or set of locations) which is useful for the target audience for that message (such as end users, support desk staff, system administrators, developers). Handlers are passed LogRecord instances intended for particular destinations. Each logger can have zero, one or more handlers associated with it (via the addHandler() method of Logger). In addition to any handlers directly associated with a logger, all handlers associated with all ancestors of the logger are called to dispatch the message (unless the propagate flag for a logger is set to a false value, at which point the passing to ancestor handlers stops).

Just as for loggers, handlers can have levels associated with them. A handler’s level acts as a filter in the same way as a logger’s level does. If a handler decides to actually dispatch an event, the emit() method is used to send the message to its destination. Most user-defined subclasses of Handler will need to override this emit().

Custom Levels

Defining your own levels is possible, but should not be necessary, as the existing levels have been chosen on the basis of practical experience. However, if you are convinced that you need custom levels, great care should be exercised when doing this, and it is possibly a very bad idea to define custom levels if you are developing a library. That’s because if multiple library authors all define their own custom levels, there is a chance that the logging output from such multiple libraries used together will be difficult for the using developer to control and/or interpret, because a given numeric value might mean different things for different libraries.

Useful Handlers

In addition to the base Handler class, many useful subclasses are provided:

  1. StreamHandler instances send messages to streams (file-like objects).
  2. FileHandler instances send messages to disk files.
  3. BaseRotatingHandler is the base class for handlers that rotate log files at a certain point. It is not meant to be instantiated directly. Instead, use RotatingFileHandler or TimedRotatingFileHandler.
  4. RotatingFileHandler instances send messages to disk files, with support for maximum log file sizes and log file rotation.
  5. TimedRotatingFileHandler instances send messages to disk files, rotating the log file at certain timed intervals.
  6. SocketHandler instances send messages to TCP/IP sockets. Since 3.4, Unix domain sockets are also supported.
  7. DatagramHandler instances send messages to UDP sockets. Since 3.4, Unix domain sockets are also supported.
  8. SMTPHandler instances send messages to a designated email address.
  9. SysLogHandler instances send messages to a Unix syslog daemon, possibly on a remote machine.
  10. NTEventLogHandler instances send messages to a Windows NT/2000/XP event log.
  11. MemoryHandler instances send messages to a buffer in memory, which is flushed whenever specific criteria are met.
  12. HTTPHandler instances send messages to an HTTP server using either GET or POST semantics.
  13. WatchedFileHandler instances watch the file they are logging to. If the file changes, it is closed and reopened using the file name. This handler is only useful on Unix-like systems; Windows does not support the underlying mechanism used.
  14. QueueHandler instances send messages to a queue, such as those implemented in the queue or multiprocessing modules.
  15. NullHandler instances do nothing with error messages. They are used by library developers who want to use logging, but want to avoid the ‘No handlers could be found for logger XXX’ message which can be displayed if the library user has not configured logging. See Configuring Logging for a Library for more information.

New in version 3.1: The NullHandler class.

New in version 3.2: The QueueHandler class.

The NullHandler, StreamHandler and FileHandler classes are defined in the core logging package. The other handlers are defined in a sub- module, logging.handlers. (There is also another sub-module, logging.config, for configuration functionality.)

Logged messages are formatted for presentation through instances of the Formatter class. They are initialized with a format string suitable for use with the % operator and a dictionary.

For formatting multiple messages in a batch, instances of BufferingFormatter can be used. In addition to the format string (which is applied to each message in the batch), there is provision for header and trailer format strings.

When filtering based on logger level and/or handler level is not enough, instances of Filter can be added to both Logger and Handler instances (through their addFilter() method). Before deciding to process a message further, both loggers and handlers consult all their filters for permission. If any filter returns a false value, the message is not processed further.

The basic Filter functionality allows filtering by specific logger name. If this feature is used, messages sent to the named logger and its children are allowed through the filter, and all others dropped.

Exceptions raised during logging

The logging package is designed to swallow exceptions which occur while logging in production. This is so that errors which occur while handling logging events - such as logging misconfiguration, network or other similar errors - do not cause the application using logging to terminate prematurely.

SystemExit and KeyboardInterrupt exceptions are never swallowed. Other exceptions which occur during the emit() method of a Handler subclass are passed to its handleError() method.

The default implementation of handleError() in Handler checks to see if a module-level variable, raiseExceptions, is set. If set, a traceback is printed to sys.stderr. If not set, the exception is swallowed.

Note

The default value of raiseExceptions is True. This is because during development, you typically want to be notified of any exceptions that occur. It’s advised that you set raiseExceptions to False for production usage.

Using arbitrary objects as messages

In the preceding sections and examples, it has been assumed that the message passed when logging the event is a string. However, this is not the only possibility. You can pass an arbitrary object as a message, and its __str__() method will be called when the logging system needs to convert it to a string representation. In fact, if you want to, you can avoid computing a string representation altogether - for example, the SocketHandler emits an event by pickling it and sending it over the wire.

Optimization

Formatting of message arguments is deferred until it cannot be avoided. However, computing the arguments passed to the logging method can also be expensive, and you may want to avoid doing it if the logger will just throw away your event. To decide what to do, you can call the isEnabledFor() method which takes a level argument and returns true if the event would be created by the Logger for that level of call. You can write code like this:

if logger.isEnabledFor(logging.DEBUG):
    logger.debug('Message with %s, %s', expensive_func1(),
                                        expensive_func2())

so that if the logger’s threshold is set above DEBUG, the calls to expensive_func1() and expensive_func2() are never made.

Note

In some cases, isEnabledFor() can itself be more expensive than you’d like (e.g. for deeply nested loggers where an explicit level is only set high up in the logger hierarchy). In such cases (or if you want to avoid calling a method in tight loops), you can cache the result of a call to isEnabledFor() in a local or instance variable, and use that instead of calling the method each time. Such a cached value would only need to be recomputed when the logging configuration changes dynamically while the application is running (which is not all that common).

There are other optimizations which can be made for specific applications which need more precise control over what logging information is collected. Here’s a list of things you can do to avoid processing during logging which you don’t need:

What you don’t want to collect How to avoid collecting it
Information about where calls were made from. Set logging._srcfile to None. This avoids calling sys._getframe(), which may help to speed up your code in environments like PyPy (which can’t speed up code that uses sys._getframe()), if and when PyPy supports Python 3.x.
Threading information. Set logging.logThreads to 0.
Process information. Set logging.logProcesses to 0.

Also note that the core logging module only includes the basic handlers. If you don’t import logging.handlers and logging.config, they won’t take up any memory.

See also

Module logging
API reference for the logging module.
Module logging.config
Configuration API for the logging module.
Module logging.handlers
Useful handlers included with the logging module.

A logging cookbook